华南植物园揭示水玉簪属植物与真菌伴侣的互作模式
菌根(mycorrhizae)是地球上最普遍存在的植物-真菌共生体系,在这一体系中,植物从真菌处获得矿质元素,作为回报,植物将光合作用固定的有机碳等回馈于真菌。这种共生关系被认为在植物从海洋拓展到陆地的过程中发挥了至关重要的作用,并随后在植物的多样性演化中也扮演了重要角色,成为研究植物-真菌互作的模式体系。自然界中有一大类植物寄生于光合自养植物与真菌形成的共生体系之上(第三方欺骗者),它们从菌根真菌获取有机营养物质但并不对真菌进行回报,以此形成了真菌异养(Mycoheterotrophy)的寄生生活方式。长期以来,研究人员以此类寄生植物为对象,持续开展其与真菌之间互作关系的研究,包括真菌异养植物的起源和进化;被寄生的真菌的种类、多样性;植物-真菌之间的互作网络关系等。然而,寄生植物与其真菌伴侣之间究竟存在怎样的互作关系,即这些植物究竟以什么样的模式选择真菌始终是未解之谜。
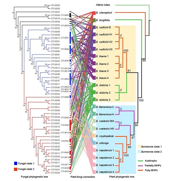
中科院华南植物园植物中心赵中涛助理研究员在张奠湘研究员的指导下,与香港大学Richard M. K. Saunders教授和荷兰生物多样性中心Vincent S. F. T. Merckx博士团队合作。以水玉簪属植物为对象,揭示了真菌异养植物和菌根真菌之间的互作模式。研究团队采集了国内及东南亚分布的水玉簪属中从光合自养、半异养到完全真菌异养(图1)的十几个种的居群样品,以高通量测序的手段鉴定植物根内的真菌群落并进行了多样性分析,发现完全真菌异养的植物种对真菌组成有特殊偏好性。这种偏好性表现出植物种内居群间的稳定性,并在不同植物种间存在差异(图2),表明全真菌异养植物选择目标真菌并非“就地招募”。与之相较,光合自养种没有这种偏好性,而半自养种仅表现出居群内偏好性,暗示着全真菌异养植物对真菌的这种偏好性可能是逐渐进化而来。
全真菌异养植物为什么会产生对真菌的偏好性?该研究认为,这种偏好性有利于植物个体高效地从真菌处获得养分,以满足其快速生长发育的营养需求,同时又尽可能避免过度依赖特定真菌从而限制其传播分布,因而是植物在真菌特异性和多样性之间的一种平衡策略。研究还发现,一直以来备受期待的植物-真菌协同进化并没有发生在真菌异养植物和其关联的真菌之中(图3)。
相关研究成果已近期在线发表在国际微生物生态学顶级期刊The ISME Journal(《ISME杂志》)上。
文章链接:https://www.nature.com/articles/s41396-020-00874-x

图1. 光合自养、半异养到完全真菌异养的水玉簪属植物。

图2. 完全真菌异养的植物种对真菌组成有特殊偏好性。

图3. 植物-真菌协同进化。