湿地植物绿狐尾藻耐高铵的分子生理机制研究取得进展
养殖废水中高浓度铵的去除是治理农业面源污染的热点和难点问题。利用绿狐尾藻构建的人工湿地,在控制农业面源污染特别是高铵污染废水具有显著效果。但绿狐尾藻耐高铵的分子生理机制仍不清楚。
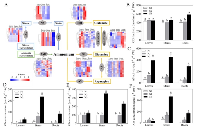
中国科学院亚热带农业生态研究所吴金水研究员团队以耐高铵的湿地植物绿狐尾藻为研究对象,借助二代转录组和三代转录组测序技术,比较研究了绿狐尾藻在不同铵浓度处理下相应基因的表达差异及其生理响应。研究结果表明:在高铵条件下,绿狐尾藻下调了根系中铵转运蛋白(AMTs)基因的表达,避免了过多铵的吸收;另一方面,通过增加铵同化基因的表达,比如:谷氨酰胺合成酶(GS),谷氨酸合成酶(GOGAT),谷氨酸脱氢酶(GDH)和天冬酰胺合成酶(AS)基因,增强了铵在体内的同化,及时将铵转化成氨基酸,降低了过多的铵对细胞造成的毒害(图一);此外,上调表达的过氧化氢酶(CAT)基因有助于清除体内由于过量铵诱导产生的活性氧,叶绿素a/b结合蛋白(LHC)基因的上调表达提高了绿狐尾藻叶片捕获光,并将光能转化为化学能的能力,为铵同化提供了充足的碳源(图二)。此研究不仅提供了绿狐尾藻高效治理高铵养殖废水的理论依据,同时也对高氮背景下提高作物氮素利用率具有重要的指导价值。
在吴金水研究员和李宝珍副研究员指导下,该研究结果以Transcriptomic and physiological analysis revealed the ammonium tolerance mechanisms of Myriophyllum aquaticum为题发表在Environmental and Experimental Botany。该研究得到国家自然科学基金面上项目、中国科学院战略性重点研究项目、中国科学院前沿科学重点研究项目和湖南省水利科技攻关项目资助。

图一 不同铵条件下(N1:0.2 mM; N2:10 mM; N3:70 mM)氮代谢路径中差异表达基因热图和关键同化产物含量

图二 绿狐尾藻耐高铵机制模式图