科研进展

深圳先进院在肿瘤影像-基因智能诊疗领域取得新进展

  

  近日,中国科学院深圳先进技术研究院医工所医学人工智能研究中心李志成研究员团队在肿瘤影像-基因智能诊疗领域取得新进展。团队利用肿瘤影像、基因等多组学数据,建立了生物医学可解释的人工智能精准诊疗模型,并在多中心数据集上对影像-基因映射关系进行了可重复性验证研究。最新研究成果以Biological pathways underlying prognostic radiomics phenotypes from paired MRI and RNA sequencing in glioblastoma为题发表在医学影像学顶刊Radiology上。深圳先进院医工所医学人工智能研究中心李志成研究员为该文章通讯作者,课题组博士生孙秋畅为第一作者,中山大学肿瘤防治中心陈银生副主任医师为同等贡献第一作者。  

  人工智能在医学影像辅助诊疗中取得了很多突破性成果,尤其是影像组学和深度学习方法在一些疾病筛查诊断中取得了超越人类专家的成绩。然而,目前的医学影像人工智能模型多数仍沿用自然图像中的建模思路,即在大规模标注数据集上训练模型,寻找特定图像表征与临床结果之间的相关性。训练好之后,人工智能模型被当作一个“黑箱”来使用,即针对输入的医学影像直接给出预测结果,但并不会给出解释,或只给出“模型关注区域”等机器视觉层面的解释。这种建模方式虽然显示出了很高的准确性,却无法说服临床医生充分信赖其预测结果。医生的临床决策过程和现有的医学影像智能模型有很大区别。临床医生在解读医学影像时,需要借助自己脑中已有的生理、病理、解剖、临床等生物医学先验知识,最终做出具有可解释性的临床决策,决策过程是相对透明的。因此,如何建立生物医学可解释的智能诊疗模型,成为目前研究热点和难点。

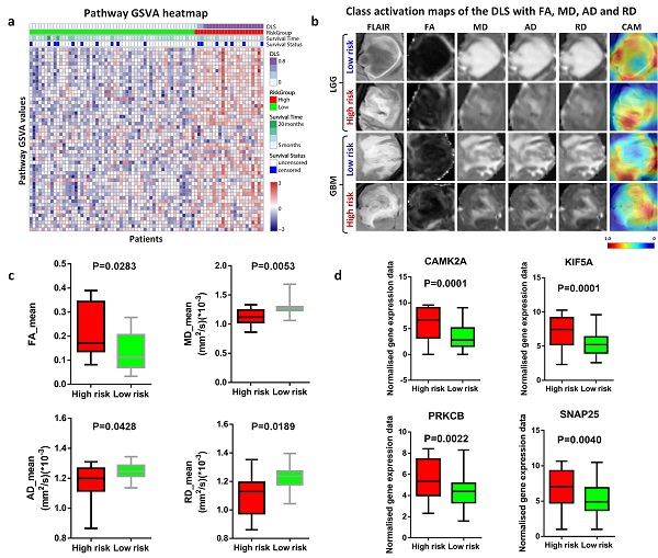
  为此,课题组考虑到临床上会收集肿瘤病人的影像、病理到基因测序数据等多种信息,如果能利用这些多组学数据对影像特征进行重新“解读”,则会为现有医学影像人工智能研究带来新方法和新发现。课题组首先针对脑胶质瘤这一重大难治性脑肿瘤,收集了磁共振影像和RNA-seq测序数据,开展了影像-基因映射关系研究,最终发现影像组学特征之所能够预测患者预后,是因为这些毫米尺度的影像组学特征与底层的致癌基因和肿瘤信号通路有关,并据此将影像组学特征重新归类为免疫类、肿瘤增殖类、治疗响应类和细胞功能类四个大类。同时,在外部验证集和TCIA/TCGA公开数据集上对所发现的影像-基因相关性进行了可重复性验证。该项研究的意义在于,揭示了宏观影像学特征与底层微观分子生物学特性之间的内在联系,赋予了黑箱式影像特征生物学可解释性,让医生在使用影像组学或机器学习模型时能理解其背后的生物医学含义,即“人工智能学到的抽象的影像特征为什么可以预测临床结果”。该项研究也为增强人工智能模型泛化能力提供了新途径。

  此外,李志成研究员还针对脑髓母细胞瘤和肾细胞癌等不同类型的肿瘤,与郑大一附院、上海仁济医院等合作,深入开展了影像-病理-基因多组学精准诊疗的研究,致力于开发可解释、强泛化的深度学习智能诊疗新方法。相关研究成果以通讯作者在EBioMedicineEuropean Radiology等知名期刊发表多篇学术论文。总的来说,李志成研究员课题组已经在多种不同类型肿瘤中建立起了一系列的影像-病理-基因多组学智能诊疗新方法,并与国内多家知名医院开展紧密的合作研究,为肿瘤智能精准诊疗新方法的应用推广和临床转化做出大量新的尝试,以期推动智能诊疗新的研究范式。未来,课题组将探讨多组学智能诊疗模型的泛化性能和在多种癌症上的适用性,为更进一步的认识肿瘤、治疗肿瘤提供人工智能新方法和新工具。    

  上述工作得到了国家自然科学基金联合重点项目、中科院青年创新促进会和深圳市科创委的支持。

  相关研究成果和论文链接为:链接1 链接2

  

  图1:脑胶质瘤磁共振影像特征、基因表达特性和患者预后之间的映射关系

 

  图2:脑胶质瘤DTI影像深度学习特征、转录组特性和基因突变间的关联性