科研进展

Nature Communications | 深理工(筹)韩明虎团队揭示VTA-BLA投射神经元编码焦虑行为而非抑郁行为

  

  北京时间2022年3月22日,中国科学院深圳理工大学(筹,暂定名,以下简称“深理工”)生命健康学院、中国科学院深圳先进技术研究院脑认知与脑疾病研究所韩明虎团队在Nature 旗下Nature Communications (IF 14.9)上发表题为“Midbrain projection to the basolateral amygdala encodes anxiety-like but not depression-like behaviors”的最新研究成果。揭示了投射至基底外侧杏仁核(BLA)的腹侧被盖区(VTA)多巴胺(DA)神经元编码焦虑样行为而不是抑郁样行为此外,VTA-BLA多巴胺神经元无论是在焦虑单独条件下,还是在焦虑/抑郁共病条件下,都选择性地控制焦虑相关行为。

 

论文上线截图

  本研究为VTA-BLA环路功能障碍导致的焦虑症和焦虑/抑郁共病的治疗开辟了新的途径。深理工韩明虎教授为论文独立通讯作者,文章第一作者Carole Morel博士为韩教授博士后,现任纽约西奈山医学院研究助理教授。

  焦虑症是最常见的精神疾病,折磨着全球2.73亿人。焦虑症的症状非常复杂并具有异质性,人们对其病因知之甚少。此外,大量的焦虑症患者也同样会出现抑郁症状,这使得焦虑症神经功能障碍的研究变得更为复杂。 

  研究表明,健康心理功能的维持与VTA DA神经环路的活动密切相关。该环路神经元会对与奖赏和厌恶刺激相关的行为进行编码,并支持适应性行为。在此过程中,VTA DA神经元利用投射到与情绪相关的大脑区域的环路,包括投射到杏仁核(AMG)、伏隔核(NAc)和内侧前额叶皮层(mPFC)等区域。然而,VTA亚环路在焦虑症中的功能尚未在单独焦虑或焦虑/抑郁合并症的背景下被解析。除了NAc和PFC区域,VTA DA神经元也会投射到杏仁核亚核,其中就包括与情绪和焦虑相关的关键脑结构——BLA。虽然已知多巴胺在调节BLA活动中发挥重要作用,但VTA-BLA DA神经元在调节焦虑行为中的作用尚不清晰。

  此外,慢性社交挫败应激(CSDS)模型在小鼠中可以诱导异质性个体行为表型。在该模型中,虽然所有小鼠都经历同等CSDS社交压力,但只有一部分易感小鼠表现出社交回避、快感缺乏、昼夜节律紊乱和奖赏学习异常等抑郁相关行为;剩余的小鼠,称为韧性小鼠,没有上述行为。有趣的是,易感和韧性小鼠都显示出焦虑样表型,表明抑郁和焦虑相关行为可能由不同的神经环路调控。

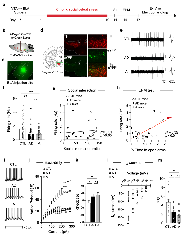
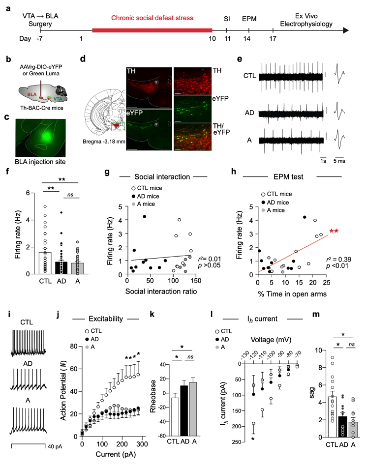
  为了探索单独焦虑和焦虑/抑郁共病条件下焦虑表型背后的神经机制,韩教授团队利用CSDS诱导小鼠异质表型,即焦虑和抑郁合并表型的AD小鼠和仅显示焦虑样表型的A小鼠,与对照组及A小鼠相比,AD小鼠表现出抑郁样行为,即社交互动降低。另一方面,AD和A小鼠均表现出焦虑样行为,即在高架十字迷宫(EPM)开臂及矿场中心的时间减少。相关性分析显示,社交互动行为与EPM开臂及矿场中心的时间没有相关性,表明抑郁样行为与焦虑样行为缺乏相加效应(图2)。这些结果表明,小鼠经历CSDS后发生的抑郁样和焦虑样行为可能由不同的神经机制控制。

  为了寻找焦虑样行为的神经机制,团队聚焦在焦虑相关的脑核团AMG,逆行标记了VTA-BLA DA神经元并检测了它们的基础放电频率,发现与对照组相比,AD和A小鼠的基础发放频率均显著降低(图3)。与对照组比较,AD和A组的VTA-BLA DA神经元的兴奋性也降低,并伴有兴奋性的超极化激活阳离子电流Ih显著变小。进一步相关性分析揭示VTA-BLA DA神经元活动与社交互动行为无关,但与EPM开臂时间呈显著相关。这些生理学和行为学数据支持了VTA-BLA DA神经元可能选择性地介导CSDS诱导的焦虑样行为的猜想。

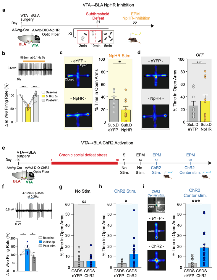
  为了检验VTA-BLA DA神经元活动与焦虑相关行为之间是否存在因果关系,团队利用光遗传学技术双向调控这些神经元并测定它们对行为的影响(抑制性NpHR或兴奋性ChR2双向光遗传学操控)。研究发现,给予NpHR小鼠黄光刺激,选择性地抑制VTA-BLA神经元活动,模拟VTA-BLA DA神经元基础放电频率降低50%左右,可以诱导焦虑样表型(图4)。相反,若给予ChR2小鼠蓝光刺激,增加 VTA-BLA DA神经元的放电,与对照小鼠相比,CSDS处理后的ChR2小鼠在开臂上花费的时间增加,在矿场中心停留的时间也增加,但ChR2蓝光刺激并不能改变小鼠的社交回避行为。这些光遗传学研究结果表明VTA-BLA DA神经元选择性地控制焦虑样行为而不控制抑郁相关行为。

  综上所述,本研究工作为中脑多巴胺系统情感障碍脑图谱的建立提供了重要信息

  韩明虎教授是中国科学院深圳理工大学(筹)生命健康学院精神健康与公共卫生系执行系主任,曾任纽约西奈山医学院终身教授。他长期从事神经精神疾病的研究,其研究阐述了在长期应激环境下个体罹患抑郁症或保持身心健康的易感/韧性神经机制,并鉴定了抑郁症治疗的新药靶点Kv7/KCNQ钾离子通道,目前相关研究已进入临床试验。2007年发表于Cell 的研究工作,建立了领域内经典的易感和抗压机制研究的动物模型,被Nature 选为该年度20篇重要研究论文之一,被引用1950多次。目前最新研究是团队基于前期基础继续深入探索“应激反应的个体差异及其临床应用领域的又一重要成果。

  该研究课题获得科技创新2030 – 情感障碍类疾病分子网络与神经环路机制项目的支持。

  论文链接:https://www.nature.com/articles/s41467-022-29155-1 

 

图1:CSDS诱导的焦虑相关行为与抑郁相关的社交回避行为没有相关性

 

图2:焦虑样行为与VTA-BLA DA神经元的活动显著相关

 

图3:VTA-BLA神经元活动控制焦虑样行为