科研进展
  • 东莞材料所以用促攻,AI赋能新型高频非晶软磁材料研制及产业化应用
    近日,中国科学院东莞材料所汪卫华院士团队实现自研高频软磁纳米晶合金量产交付。团队将AI赋能贯穿于成分设计、性能预测、工艺优化到产业化落地的全链条,有效破解了传统材料研发周期长、试错成本高、性能优化难等痛点,在非晶材料产业化上迈出了关键一步。AI辅助材料设计,领跑行业加速应用基于团队前期开发的FeCoMoBSiNbCu极细纳米晶合金成分[Adv. Mater. 35 (2023) 2304490],利用AI辅助成分设计模型,结合MatChat材料科学智能体,精准筛选最优成分配比,并借助AI模拟仿真技术优化制备工艺参数,大幅缩短了传统“试错式”的研发周期。近期,团队已成功开发出JSN系列高频纳米晶软磁合金,并完全掌握该系列新材料的生产制备及后处理技术。图1 AI辅助JSN系列高频高磁导率软磁纳米晶合金成分开发及规模化制备该材料突出的高频高磁导率与低损耗特性,已通过实验室多维度测试及中试规模化验证,核心性能指标达行业领先水平。这一特性正是AI 时代下电力电子器件实现小型化、高效化的关键。作为新能源汽车车载共模电感的新一代核心材料,它能显著提升抗电磁干扰能力,使车辆运行更灵敏、更安全、更节能。目前,该材料已实现规模量产并得到市场广泛认可,预计年销售额千万以上。团队积极拓展产业化合作,联合东莞昱懋等多家具备产业市场优势的企业,推动该材料在新能源汽车电控、车载电源等关键场景中的规模化应用,累计带动下游新增产值超亿元,有效发挥了新材料对产业链的牵引作用。图2 高频软磁纳米晶合金带材及其应用的车载共模电感经过持续的市场拓展与产品验证,该系列产品已成功导入三星、比亚迪、威迈斯、台达、光宝集团等国内外头部企业的供应链。特别是在新能源汽车领域,实现了高频软磁材料自主化应用的实质性突破,打破了国外同类材料的技术垄断,为我国新能源汽车产业高质量发展提供了关键材料支撑。图3 基于JSN高频纳米晶软磁合金的新能源汽车用跑道型共模电感器件开发及示范应用与此同时,该JSN系列高频软磁非晶材料也已通过初步验证,有望应用于中子散裂源强流质子同步加速器的磁合金加载腔等关键装备,助力我国中子散裂源相关设备核心材料自主化,争取在战略领域实现新突破,为我国高端装备自主化提供关键材料。从带材到粉末,从新能源到集成芯片在布局软磁合金带材的同时,团队同样以AI技术为核心驱动力,依托大数据分析与性能预测模型,完成了新型高频低损耗非晶粉末材料体系的关键技术储备。目前已具备从成分设计、粉末制备、性能评价到应用适配的完整研发能力,为拓展高端应用、突破技术瓶颈奠定了坚实的材料基础。为加速技术落地,团队主动对接行业龙头企业,与铂科新材、风华高科、大疆等多家在高端电子元器件、表面工程、具身智能等领域有核心技术优势的企业,开展前期技术交流与需求对接。团队已向企业提供样品,正处于材料使役性能验证阶段。双方围绕芯片集成电感、超耐蚀涂层、高速电机等前沿应用方向,初步达成共同开发意向,为后续联合研发与成果转化打下了基础。图4 AI辅助新型高频低损耗非晶粉末材料体系的关键技术储备布局中试基地,强化以用促攻、攻用结合下一步,团队将持续深化AI技术应用,重点推进中试基地的建设,实现材料规模化生产的提质增效、降本降耗,为后续大规模市场化供应提供保障,加速新材料“技术研发-成果转化-市场反馈-迭代优化”的良性循环。团队还将进一步拓展非晶材料在新兴产业、未来产业的示范应用:推动JSN系列高频纳米晶软磁合金在高铁牵引系统、AI超算中心电源模块等国家战略领域,以及高性能非晶纳米晶软磁粉末在芯片电感、原子制造、高端涂层等前沿领域的核心技术攻关与成果应用,全面提升我国在高端软磁材料领域的核心竞争力。来源:非晶材料研究部
    2026-04-20
  • 南海海洋所研究揭示台风中降水与风驱动对障碍层响应的竞争效应
    近日,中国科学院南海海洋研究所热带海洋环境实验室(LTO)和全球海洋和气候研究中心(GOCRC)的王春在研究员团队,在台风调控海洋障碍层演变机制研究方面取得新进展,相关研究成果以“Precipitation-Driven Thickening and Wind-Induced Erosion of the Ocean Barrier Layer Under Tropical Cyclones”为题,发表于国际期刊Geophysical Research Letters。LTO博士研究生吴迪珈为第一作者,LTO研究员王春在为通讯作者,合作者还包括自然资源部第一海洋研究所副研究员孙佳和LTO研究员严幼芳。在全球气候变化背景下,热带气旋(Tropical Cyclone,TC)或者台风与上层海洋的相互作用对气候系统和灾害预报具有重要影响。其中,海洋上层的障碍层作为连接海气相互作用的重要结构,对TC强度维持具有关键调控作用。障碍层通常定义为密度混合层深度与等温层深度之间的水层,其形成与维持主要受海水垂向盐度梯度控制。然而,以往研究对于TC作用下障碍层厚度的演变机制尚存在分歧:统计研究普遍认为强降水有助于障碍层加厚,而数值模拟则指出强风引起的混合作用会削弱甚至侵蚀障碍层。针对这一问题,本研究基于1998-2023年的大气与海洋再分析资料和多卫星反演降水产品,结合统计分析与合成分析方法,系统揭示了具有不同强度与移动速度的西北太平洋TC对海洋障碍层的差异化影响机制(图1)。研究发现:弱TC主要通过降水驱动的表层淡化作用增强盐度层结,从而导致障碍层加厚;而强TC则由于风致混合增强及Ekman上升流作用,使盐度层结减弱并抬升等温层底部,进而导致障碍层被侵蚀。另一方面,TC的移动速度通过调控对海洋作用时间长度对上述过程产生重要影响。快速移动的TC由于作用时间较短,对障碍层厚度的影响相对较弱;而移动缓慢的TC则能够显著增强海气作用过程,从而引发更明显的障碍层加厚或侵蚀响应。尽管风场与降水过程在不同情形下存在竞争关系,但在所有移动速度条件下,降水效应整体上占据主导地位,使障碍层加厚成为最普遍的响应特征。本研究从“降水淡化增强层结”与“风致混合削弱层结”的竞争关系出发,构建了统一的物理框架,系统解释了TC强度与移动速度如何共同调控障碍层厚度的演变过程。研究结果不仅调和了以往研究中的分歧认识,也为深入理解TC—海洋相互作用机制提供了新的视角。本成果有助于提升对TC作用下上层海洋结构变化的认识,并为改进TC强度预报提供科学依据,对防灾减灾及气候变化背景下的极端天气研究具有重要意义。本研究由国家自然科学基金重大项目、创新研究团队项目和中国科学院南海海洋研究所自主部署项目共同资助。相关论文信息:Wu, D., Wang, C., Sun, J., & Yan, Y. (2026). Precipitation‐driven thickening and wind‐induced erosion of the ocean barrier layer under tropical cyclones. Geophysical Research Letters, 53, e2025GL121586.原文链接:https://doi.org/10.1029/2025GL121586图 1 不同类型TC的作用过程对障碍层加厚与侵蚀影响的示意图:(a)弱TC及快速移动TC,(b)强TC,(c)慢速移动TC。
    2026-04-08
  • 南海海洋所研究揭示南海典型珊瑚礁生态系统的恢复机制
    中国科学院南海海洋研究所热带海洋环境与岛礁生态全国重点实验室近海生态环境与生态安全研究团队在南海典型珊瑚礁生态系统的恢复机制研究领域取得新进展。相关研究成果以“Temporal dynamics and network drivers of coral reef structural-functional relationships in the Nansha Islands, South China Sea”为题发表于Eco-Environment & Health(IF 17.6)。论文第一作者为副研究员周岩岩,通讯作者为研究员张黎。2009年至2018年间,全球有14%的珊瑚礁消失,目前超过90%的珊瑚礁正面临全球气候变化与人为干扰的双重威胁。在此背景下,如何维持并提升珊瑚礁的恢复力,已成为其保护工作的核心议题。现有相关研究多聚焦于珊瑚的物种组成与多样性,认为群落稳定性和高物种多样性是恢复力的潜在指标,但相关概念仍存在争议。更重要的是,这类研究往往将能量流动与系统过程置于次要位置,缺乏对系统内部物质与能量动态的深入量化,难以揭示其恢复力形成的根本机制。研究团队以南海典型珊瑚礁生态系统为对象。该区域在遭受极端气候事件严重干扰以后,于2016-2020年期间显现出自然恢复趋势,为研究珊瑚礁恢复过程中生态结构与功能的协同机制提供了难得的理想场景。本研究基于调查数据构建生态网络模型,从生态系统水平和类群水平定量解析能量流动格局及其时空变化,探讨能量分配、生态冗余性与系统恢复力之间的内在关联。研究结果表明,该生态系统对扰动表现出显著的恢复力。一方面,其核心结构指标——包括连通指数、系统杂食性指数、Finn平均路径长度及系统平均营养级——在时间上保持稳定,基础食物网结构得以维持;另一方面,功能指标——包括系统总流量、系统净生产量、总生物量、净初级生产力、上升性/发展能力比(Ascendency/Capacity)以及营养级传递效率——持续增长,反映出扰动结束后系统能量利用效率、资源处理能力和整体生产力的不断提升。研究进一步揭示了支撑这种恢复力的关键热力学机制:珊瑚覆盖率的上升促使系统呈现出“全局有序与局部灵活并存”的状态。大部分生物类群有序性的增强,反映了能量分配的优化和结构稳定性的提升(在优势种中表现尤为明显);而特定生物类群(如机会主义物种)的局部熵变,则体现了其对环境波动的适应灵活性。这种动态交互作用有效保障了系统的功能冗余,避免了生态系统结构和功能的崩溃。此外,本研究构建了一个综合贡献评估框架,建立了生态冗余/上升性指数与能量通量之间的定量联系,从而识别出对生态系统恢复力至关重要的关键物种。图1南海典型珊瑚礁结构-功能关系的时间动态及其网络驱动因子本研究建立的分析框架涵盖热力学驱动力、物种功能权重定量化以及未成熟系统恢复轨迹分析,为理解珊瑚礁恢复力提供了坚实的理论基础。该框架不仅深化了对南海珊瑚礁生态系统的认知,也为评估全球珊瑚礁(尤其是处于脆弱恢复阶段的珊瑚礁)的恢复力、制定科学修复策略提供了有价值的工具。例如,针对本研究发现尚未完全恢复的刺尾鱼科,可依据其在食物网能量传递中的关键作用制定专项修复计划,从而加速其种群恢复,避免因单一类群恢复滞后而延缓整个系统的成熟进程。该研究得到国家重点研发项目、海南省自然科学基金项目、广东省科技计划项目等资助。论文信息:Yanyan Zhou, Xianzhi Lin, Haoxuan Cheng, Shuo Zhai, Sen Du, Lizhao Chen, Li Zhang*, Temporal dynamics and network drivers of coral reef structural-functional relationships in the Nansha Islands, South China Sea, Eco-Environment & Health (Eco-Environ. Health), 2026原文链接:https://www.sciencedirect.com/science/article/pii/S2772985026000190
    2026-04-01
  • 广州健康院等利用化学重编程hCiPSC衍生的神经干细胞逆转自闭症鼠神经炎症与菌群失调
    近日,中国科学院广州生物医药与健康研究院联合广东省科学院团队,在Translational Psychiatry期刊发表题为Non-gene-edited neural stem cells reverse neuroinflammation and microbiota dysbiosis in a sprague-dawley rat model of autism spectrum disorder的研究成果,在丙戊酸诱导的孤独症谱系障碍大鼠模型中,证实人化学诱导多能干细胞来源神经干细胞(hCiPSC-NSCs)可同时改善自闭症样行为、神经炎症与肠道菌群失衡,为孤独症谱系障碍的肠-脑轴靶向治疗提供新策略。近日,中国科学院广州生物医药与健康研究院联合广东省科学院团队,在Translational Psychiatry期刊发表题为Non-gene-edited neural stem cells reverse neuroinflammation and microbiota dysbiosis in a sprague-dawley rat model of autism spectrum disorder的研究成果,在丙戊酸诱导的孤独症谱系障碍大鼠模型中,证实人化学诱导多能干细胞来源神经干细胞(hCiPSC-NSCs)可同时改善自闭症样行为、神经炎症与肠道菌群失衡,为孤独症谱系障碍的肠-脑轴靶向治疗提供新策略。研究团队将 hCiPSC-NSCs 移植至孤独症谱系障碍模型大鼠体内。行为学检测显示,治疗后大鼠社交互动能力提升、重复刻板行为减少,空间学习与记忆功能显著改善。机制研究表明,hCiPSC-NSCs 可抑制海马与前额叶皮层小胶质细胞过度活化,降低促炎因子水平、提升抗炎因子表达,缓解脑组织氧化应激损伤,同时增加突触囊泡密度,修复突触超微结构缺陷。肠道菌群 16S rRNA 测序分析显示,模型大鼠存在厚壁菌门 / 拟杆菌门比值升高、有益菌丰度降低、条件致病菌富集等菌群失调特征;经 hCiPSC-NSCs 治疗后,肠道菌群结构趋于平衡,有益菌丰度回升,致病菌受到抑制,菌群多样性部分恢复。该研究在动物模型层面验证了人化学诱导多能干细胞来源神经干细胞对孤独症谱系障碍核心表型及肠-脑轴紊乱的修复作用,为神经发育疾病的细胞治疗研究提供了实验依据。广州健康院李志远研究员为本文通讯作者,刘朝明博士为论文第一作者。研究得到了湖南省自然科学基金企业联合基金、国家自然科学基金、广东省科学院科技发展项目等支持。论文链接图1:hCiPSC‑NSCs逆转自闭症鼠肠脑轴炎症及菌群失调
    2026-04-16
  • 华南植物园揭示蔷薇科水杨酸生物合成通路的演化机制
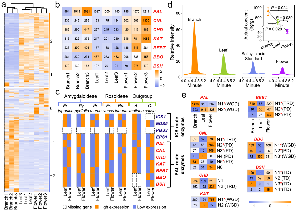
    水杨酸(Salicylic acid, SA)是植物免疫和胁迫响应中的核心植物激素,在调控生长与防御权衡中发挥关键作用。尽管近年来苯丙氨酸解氨酶(PAL)介导的SA生物合成途径在生化层面取得重要进展,但其在不同植物类群中的进化动态仍缺乏系统认识。绣线菊属(Spiraea)植物作为天然水杨酸的最早来源之一,在SA代谢研究中具有重要意义,但长期缺乏高质量参考基因组,制约了相关研究的深入开展。中国科学院华南植物园植物进化与保护研究团队以中华绣线菊(Spiraea chinensis)为研究对象,构建了其染色体水平高质量参考基因组,并整合比较基因组学、转录组学及靶向代谢组学数据,系统解析了蔷薇科水杨酸生物合成通路的演化机制。系统发育分析表明,中华绣线菊位于蔷薇科李亚科(Amygdaloideae),并在约5780万年前与其他类群发生分化。进一步研究发现,染色体断裂与融合事件以及谱系特异性全基因组复制(WGD)共同驱动了蔷薇科核型结构的多样化。研究结果表明,PAL介导的途径是蔷薇科SA生物合成的主导路径,并在进化上高度保守。在李亚科物种中,该通路主要通过WGD扩张;而在蔷薇亚科(Rosoideae)中,则由WGD与小尺度复制(SSD)共同驱动。来源于WGD的基因普遍具有良好的共线性并维持稳定高表达,而SSD来源的基因则表现出共线性降低和表达模式差异,反映出复制后的调控分化与亚功能化过程 (图1和图2)。转录组分析进一步显示,PAL途径相关基因在不同组织中具有显著的表达差异;代谢组(UPLC–MS/MS)分析表明,中华绣线菊中SA含量呈现明显梯度分布:枝条最高(606–1038 ng/g FW),叶片次之(183–432 ng/g FW),而花中最低(42–56 ng/g FW),表明SA在营养器官与生殖器官中均存在活跃合成(图1和图2)。综上,基因组进化动态与转录及代谢调控的协同作用共同驱动了SA生物合成通路的演化与功能分化,形成“核心稳定、外围灵活”的调控体系。该研究从基因组结构、基因复制、表达调控及代谢积累等多层面系统揭示了植物激素合成通路的演化机制,为理解植物免疫与环境适应提供了新视角,也为蔷薇科果树和观赏植物的抗病分子育种提供了重要理论依据。相关研究成果以“Evolution and diversification of PAL-mediated salicylic acid biosynthesis in Rosaceae”为题近期发表在国际园艺学领域知名期刊Horticulture Research(《园艺研究》)上。该研究由华南植物园植物进化与保护研究团队与杭州西溪国家湿地公园研究团队合作完成,华南植物园刘潼俭助理研究员和硕士研究生王一冰、杭州西溪国家湿地公园张巧玲高级工程师为共同第一作者,王新风副研究员和颜海飞研究员为共同通讯作者。该研究得到了广东省基础与应用基础研究旗舰项目和国家自然科学基金等项目资助。文章链接:https://doi.org/10.1093/hr/uhag108图1. 蔷薇科水杨酸(SA)生物合成通路的进化分析图2. 蔷薇科物种全基因组表达模式及水杨酸(SA)生物合成通路相关酶谱分析
    2026-04-16
  • Matter | 深圳先进院构建多尺度生物防伪涂层:把“密码”藏进生物材料
    4月16日,中国科学院深圳先进技术研究院定量合成生物学全国重点实验室、合成生物学研究所钟超团队在Cell Press旗下期刊《Matter》发表研究成果,开发出一种多层级信息加密平台——HIDE。该平台将可编程淀粉样蛋白纳米纤维与DNA分子结合,构建出一层近乎透明的微米级涂层,使材料表面兼具信息隐藏和分级验证等功能,为防伪与物理信息安全提供了全新思路。买药、买化妆品时,扫一扫二维码做初步验证,已经是人们熟悉的防伪方式。如今,科学家正尝试把验证再往前推进一步:不仅面向珠宝、腕表等高价值物品实现更高等级的身份核验,甚至还可将关键信息直接嵌入材料本体,让材料本身成为认证载体。4月16日,中国科学院深圳先进技术研究院定量合成生物学全国重点实验室、合成生物学研究所钟超团队在Cell Press旗下期刊Matter发表研究成果,开发出一种多层级信息加密平台——HIDE。该平台将可编程淀粉样蛋白纳米纤维与DNA分子结合,构建出一层近乎透明的微米级涂层,使材料表面兼具信息隐藏和分级验证等功能,为防伪与物理信息安全提供了全新思路。 “我们希望做的不只是一个防伪标签,而是把安全信息真正嵌入材料本体,让材料本身具备身份表达和验证能力。”论文共同通讯作者钟超研究员说。 “四重密码”如何藏进一层涂层传统防伪技术多依赖图案、防伪码、颜色变化或特定光学响应等单一特征,识别方式一旦被摸清,伪造风险也会随之上升。相比之下,HIDE的优势在于能够把不同层级的信息整合进同一层材料,构建起横跨宏观、微观、纳米和分子尺度的“四重密码”系统。其中,宏观尺度信息可表现为在特定条件下显现的二维码,手机即可读取;显微尺度信息包括微图案和衍射图样,需要借助显微镜或激光识别;纳米尺度信息体现在蛋白纳米纤维的结构排布中;分子尺度信息则直接编码在DNA序列里。这层看似普通的涂层,实际上承载了不同层级的信息及对应的读取方式。材料表面为何能“存住”信息支撑这一体系的核心,是一种能够自组装形成涂层的蛋白纳米纤维材料。研究团队以人源FUS蛋白为基础设计重组蛋白,使其在合适条件下自发组装成纳米纤维,并附着在玻璃、铝片、PET等多种材料表面,形成均一稳定的涂层。更特别的是,这种涂层几乎是“隐形”的:在玻璃表面,其可见光透过率超过94%。研究人员进一步发现,只要改变不同蛋白的混合方式和加入顺序,就能形成结构各异的纳米纤维网络。并通过专业设备加以识别,相当于在透明涂层中埋入一层肉眼难辨的“结构密码”。与此同时,团队在涂层中加入可特异性结合DNA的功能模块,使DNA分子能够稳定固定在涂层表面。在具体实验中,团队将一段30个字符的文本信息转换为二进制数据,并进一步编码为一条由128个核苷酸组成的DNA序列,成功实现了文字信息在分子层面的写入、存储和读取。从快速验真到分级认证为了让这套系统具备现实应用价值,研究团队设计了两级检测策略。第一级是快速筛查。团队引入Cas12a检测系统,一旦样品中存在目标DNA序列,就会触发荧光信号,从而在较短时间内完成真伪判断。第二级则是深度核验,研究人员可通过扩增和测序,进一步读取完整DNA序列,并还原其中编码的信息。前者适用于现场快速验真,后者则适用于高价值物品的精确身份确认。共同通讯作者安柏霖表示,HIDE的分层设计使得不同价值、不同流通场景的物品能够适配不同安全等级的需求。对于药品包装、化妆品、票据等普通消费品,宏观可读信息即可支持快速防伪;对于珠宝、收藏品等高价值物品,则可叠加显微结构、DNA分子编码与CRISPR检测,实现更高等级的身份认证体系。研究团队进一步将HIDE涂覆于腕表玻璃表面,构建出一套集多尺度信息于一体的验证系统,展示了该平台在高价值物品身份认证中的应用潜力。从“贴标签”到“写材料”,这项研究提供的并不只是新的防伪手段,更是一种重新理解物理信息安全的方式:防伪和身份认证不一定依赖外加标签,也可以通过功能化材料实现更深层、更分级的验证。随着相关设计和验证体系进一步成熟,这类功能化生物材料有望在高级防伪、供应链溯源和安全标识等领域打开新的应用空间。文章链接多层级信息加密平台HIDE的应用示意图<!--!doctype-->
    2026-04-17
  • Cell Reports Methods | 深圳先进院开发微生物组自动化空间成像平台SEER-Map
    微生物群落的空间结构深刻影响着物种间的相互作用及宿主的健康状态,是解析微生态功能的关键。然而,主流高通量测序技术往往无法保留微生物的原位空间信息;荧光原位杂交(FISH)技术虽能在单细胞分辨率下实现微生物的原位可视化分析,但受限于传统光学成像的性能瓶颈与繁琐的人工操作流程,其在高复杂度物种标记、高通量实验、多重检测及规模化应用方面面临显著挑战。因此,突破人工操作依赖,在单细胞分辨率下对复杂微生物群落实现高通量、自动化的原位空间全景成像与分析,是当前空间微生物组学领域亟待突破的关键问题。2026年4月8日,中国科学院深圳先进技术研究院定量合成生物学全国重点实验室、合成生物学研究所戴磊课题组在Cell Press旗下期刊Cell Reports Methods上发表研究论文《Spatial mapping of microbial communities by an integrated automation platform of sequential FISH》。团队在前期开发的SEER-FISH技术基础上,进一步构建了序贯容错荧光原位杂交自动化空间成像平台SEER-Map。该平台可在无人值守条件下连续完成40轮杂交成像,同时依托优化的样品前处理方案,大幅降低了试剂成本,为系统解析微生物群落在微米尺度的空间生物地理分布和物种互作关系提供了强有力的技术工具。01 从SEER-FISH到SEER-Map:序贯FISH技术的全自动化戴磊课题组此前开发的基于容错编码的序贯荧光原位杂交(SEER-FISH)技术,已成功突破了传统光学成像在荧光通道数量上的限制(成果回顾:Nature Communications | SEER-FISH成像技术:解析微生物组空间结构的新利器)。然而,该技术依赖手动操作完成每一轮的杂交-成像-解离循环,在实际应用中仍面临标准化、复用性与规模化推广的挑战。针对这一核心瓶颈,研究团队搭建了一套集流体控制与显微镜成像于一体的自动化平台(图1)。硬件方面,该系统配备数十个独立可控的试剂端口,通过蠕动泵与流体歧管,将杂交缓冲液、洗涤液及探针解离试剂精准输送至样本腔室。软件层面,流体控制软件与显微镜成像系统协同运作,通过程序化编程精准调控多通道试剂的选择、流速与孵育时间,并与显微镜的图像采集软件联动,实现从样本预处理到多轮序贯杂交成像的自动运行。该系统的稳定性在实验中得到了充分验证。在累计时长约15小时的连续40轮自动化原位杂交实验中,定量分析结果显示,FITC、Cy3、Cy5等荧光通道的杂交信号均保持高度稳定。每轮解离步骤后的背景残留信号均被控制在5%以下,充分验证了该系统的稳定性及实验结果的可靠性,为大规模空间微生物组学研究提供了坚实的硬件支撑。02 优化样品前处理方法:降本增效,检测效率显著提高在荧光原位杂交中,样品前处理的质量直接影响了微生物的检测效率。研究团队通过系统梯度实验,评估了溶菌酶处理与杂交反应中探针使用浓度的协同作用。结果表明,在复杂的植物根际样品中,采用溶菌酶预处理并结合12 nM低浓度探针的优化方案,细菌细胞检出量较未处理组提升111%。探针浓度由常规200 nM大幅降至12 nM后,在显著降低试剂成本的同时,实现了更优异的单细胞图像分割效果。低浓度探针在保证有效信号强度的前提下,可有效避免信号过饱和与扩散问题,显著提升密集细菌簇的单细胞图像分割精度。这一优化使SEER-Map在大规模应用中更具经济性与可行性。03 解析复杂微生物群落在宿主环境下的空间图谱为验证SEER-Map的应用能力,研究团队对由30株菌株组成的合成微生物群落(SynCom30)在拟南芥根系的定殖情况进行了全面的空间解析(图3)。实验比较了两种拟南芥基因型:野生型(Col-0)和香豆素合成缺陷突变体f6'h1。F6'H1基因是拟南芥根系分泌香豆素的关键基因,这类代谢物在促进铁吸收和选择性调控根际微生物组成方面发挥双重作用。实验旨在揭示宿主的化学信号对微生物群落空间结构的精细调控。研究团队采用系统化的探针设计策略,基于全长16S rRNA序列进行系统发育聚类、共识序列生成和特异性探针筛选,并构建了R8HD4(8轮、汉明距离4)的纠错编码方案,确保了多轮杂交过程中物种的精准识别与信号解码。借助SEER-Map,研究团队在距根尖约4 mm的区域内绘制了群落内28种定殖细菌的高分辨空间分布图谱,展现出高检测分辨率与灵敏度。通过空间生态学分析发现,根表定殖的微生物并非随机分布。线性偶极分析算法显示,其在约20 μm范围内呈现显著的非随机聚集模式,形成了具有结构化特征的微小聚集体。在更微观的10 μm尺度下,不同分类群之间表现出复杂的正向与负向空间共现关系。需要指出的是,微生物这种微尺度的空间关联,不仅暗示其可能存在营养互养、竞争抑制等直接生态互作关系,也反映出微生物受宿主环境驱动形成的共性或差异化生态位偏好。此外,研究进一步揭示了宿主基因型对定殖偏好的精细调控:尽管农杆菌(Agrobacterium sp.)在不同基因型中均倾向于定殖在根分化区,但溶杆菌(Lysobacter sp.)在f6'h1突变体中表现出根尖富集趋向。这些空间分布差异显示,宿主分泌的香豆素类代谢物正在重塑根际微生物的空间分布格局。04 总结与展望SEER-Map平台的构建,依托自动化的流体-成像集成系统与优化的样品前处理方案,成功突破了原有序贯荧光原位杂交技术在检测通量、实验成本及标准化推广方面的瓶颈。研究团队在拟南芥叶片与水稻根系等多种典型植物-微生物互作界面的验证实验,充分展现了该平台的广谱适用性与广阔应用前景。中国科学院深圳先进技术研究院定量合成生物学全国重点实验室、合成生物学研究所戴磊研究员为本文通讯作者,中国科学院深圳先进技术研究院合成生物学研究所博士生曹朝辉为本文第一作者,深圳先进院为第一完成单位。本研究获深圳医学研究专项和国家自然科学基金的资助,并依托深圳合成生物研究重大科技基础设施顺利完成。<!--!doctype-->文章上线截图图1. SEER-Map自动化平台实现稳健、高扩展性的微生物群落空间成像图2. 样品前处理优化显著提升细菌检测效率图3. 拟南芥根系定殖微生物群落的高分辨率空间解析原文链接
    2026-04-09
  • 高钙环境增强跨营养级生物协作促进喀斯特土壤碳氮累积研究取得进展
    中国科学院亚热带农业生态研究所环江喀斯特生态系统观测研究站张伟和王克林研究员团队在喀斯特植被恢复驱动土壤碳氮累积的微生物机制方面取得进展中国科学院亚热带农业生态研究所环江喀斯特生态系统观测研究站张伟和王克林研究员团队在喀斯特植被恢复驱动土壤碳氮累积的微生物机制方面取得进展,相关研究成果近期分别以Increased soil carbon and nitrogen stocks associate with stronger calcium–microbial and multi-trophic interactions under warming和Bedrock-soil geochemistry dominates free-living nitrogen fixation in soils but not in litter via interspecific microbial associations为题发表在Global Change Biology和Communications Earth & Environment期刊上,肖丹副研究员为第一作者。基岩地球化学性质通过影响土壤矿物和养分供给塑造不同的微生物群落结构和功能,进而影响土壤碳氮累积。在全球气候变化和植被可持续恢复背景下,喀斯特区快速碳酸盐岩风化伴随的钙输入如何通过影响微生物过程调控碳氮积累仍缺乏系统认识。针对这一问题,本研究基于中国西南区域尺度野外采样,通过对比石灰岩与碎屑岩森林生态系统,从岩性差异与温度变化两个角度,系统探讨土壤与凋落物自生固氮速率及其与微生物互作网络的关系;结合温度升高条件,深入解析喀斯特植被恢复促进碳氮积累的微生物调控路径,从而揭示高钙环境下多营养级生物互作在土壤碳氮循环及气候变化应对中的关键作用。结果表明:(1)与碎屑岩相比,石灰岩土壤较高的pH和交换性钙显著提高固氮菌和解磷菌丰度,增强了固氮菌、解磷菌和丛枝菌根真菌协作关系及网络稳定性,提升了土壤固氮速率。在磷有效性受限的喀斯特土壤中,解磷菌通过与固氮菌和丛枝菌根真菌的紧密互作构建复杂稳定的微生物网络,是促进土壤固氮的关键机制,强调岩性通过调控关键功能微生物类群及其互作网络促进土壤氮输入;(2)在碳氮积累方面,人工林的矿物结合有机碳、总有机碳和总氮均显著高于耕地,且碳氮耦合更为紧密。升温促进人工林中碳氮储量的增加,而耕地有机碳则随温度升高而下降;(3)这一差异主要与人工林更高的交换性钙水平、微生物残体碳氮积累以及更强的钙-微生物和跨营养级互作密切相关。富钙土壤提升土壤碳氮累积的作用机制主要体现在两个方面:其一,高钙环境通过促进微生物生长与代谢,提高微生物残体的形成与稳定,凸显钙-微生物互作在碳氮累积调控中的重要作用;其二,钙通过强化微生物之间及跨营养级生物的协同作用,构建更紧密稳定的微生态网络,从而在气候变暖背景下促进土壤碳氮的协同积累。本研究深化了钙通过促进微生物生长及其群落间互作驱动土壤碳氮累积的机制认识,并提出了“钙-微生物-微食物网”调控模式,为喀斯特地区生态恢复及全球变化背景下碳汇提升提供了新的理论框架。该研究得到国家自然科学基金联合基金项目、国家基金重点项目、湖南省优秀青年基金、中国科学院青年创新促进会会员等项目的资助。论文链接:1 2喀斯特和非喀斯特森林土壤和凋落物自生固氮速率的微生物驱动机制喀斯特人工林和耕地土壤碳氮累积对温度升高的响应机制
    2026-04-10
  • ​广州能源所研发“电转冰”储能技术为规模消纳深远海绿色电能提供新途径
    中国科学院广州能源研究所地热能与节能技术研究中心储能技术科研团队针对深远海绿色电力面临缺少本地负荷、并网成本高、输送损耗大等挑战,构建一种新型“电转冰”(Power-to-Ice,P2I)系统,为深远海可再生能源的就地消纳与远洋渔业冷链低碳转型提供新路径。中国科学院广州能源研究所地热能与节能技术研究中心储能技术科研团队针对深远海绿色电力面临缺少本地负荷、并网成本高、输送损耗大等挑战,构建一种新型“电转冰”(Power-to-Ice,P2I)系统,为深远海可再生能源的就地消纳与远洋渔业冷链低碳转型提供新路径。研究团队设计了一套集海水冰浆、电池储能与碳捕集于一体的P2I系统,直接将海上风电与光伏的绿色电能,就地利用海水转化为可泵送、可储存的流态化冰浆,以冷能形式存储在作业平台或水下柔性囊式冰袋中,服务于海上渔业冷链物流。以100 MW海上风电+50 MW海上光伏的混合发电场为例,研究团队采用NSGA-II算法对系统关键参数进行多目标协同优化。结果表明优化后的系统配置为冰浆制取系统电负荷功率为98 MW,配置容量为42 MW/163.8 MWh的电池储能系统可使发电场高效且稳定运行;冰浆制备系统的能效比EER可达5.74,冰浆平准化成本为50.7元/吨,投资回收期为4.65年。与“电转氢”(P2H)和“电并网”(P2G)方案相比,“电转冰”(P2I)系统的度电碳减排强度达1.32 kg CO2/kWh,分别为P2H和P2G系统的37.9倍和2.9倍。近日,该研究成果发表于期刊Applied Thermal Engineering(原文链接:https://doi.org/10.1016/j.applthermaleng.2026.130285)。近年来,研究团队围绕P2I系统的技术经济性发表了多篇学术论文,围绕深远海场景下的冰浆制备、冰浆存储、系统控制与高效计量等环节布局了多项发明专利。研究工作得到国家重点研发计划、“一带一路”国际科学组织联盟(ANSO)学者访问计划等项目支持。用于海上可再生能源消纳利用的Power-to-Ice(P2I)系统海水冰浆“制备-储存”系统
    2026-04-10
  • 广州能源所在海上可再生能源互补开发评估方面取得进展
    近日,中国科学院广州能源研究所能源战略与碳资产研究中心蔡国田研究员团队在海上可再生能源互补开发评估领域取得新进展。近日,中国科学院广州能源研究所能源战略与碳资产研究中心蔡国田研究员团队在海上可再生能源互补开发评估领域取得新进展。海上风能、太阳能和波浪能具有资源丰富、靠近沿海负荷中心等优势,是未来沿海地区绿色低碳转型的重要方向。然而,现有研究多侧重于资源潜力或单一互补类型分析,缺乏将空间适宜性、时间稳定性和技术经济性统一纳入同一框架进行综合评估。针对这一问题,蔡国田团队构建了栅格尺度的海上风—光—波互补时空技术经济评估框架,以中国海域为对象,系统评估了不同互补组合的开发潜力、稳定性和经济可行性,为海上多能互补开发提供了新的分析框架和决策依据(图1)。图1 研究框架研究结果表明,中国海域海上可再生能源开发潜力巨大,在未来漂浮式技术情景下,多能互补可显著提高海域空间利用效率。其中,风波互补使用约70%的风电适宜海域,但可实现风电单独开发约2.8倍的装机潜力和98%的发电潜力;风光互补使用约31%的风电适宜海域,也可实现风电单独开发约1.7倍的装机潜力和73%的发电潜力,体现出明显的空间协同优势(图2)。图2 不同海上可再生能源类型的开发潜力在稳定性方面,研究发现三种能源的时间输出特征差异明显。风光互补可较风电单独开发降低15%的波动幅度、63%的波动速率和70%的间歇性;风波互补则在降低波动速率和间歇性方面更为突出,分别可降低88%和91%,但会带来一定波动幅度上升。对应的最优风电占比在空间上表现出明显差异:风光互补中风电占比总体在32%-48%之间,南部海域更高;风波互补中风电占比整体更低,并呈现由近岸向远海增加的趋势(图3)。图3 稳定性优化情景下最优风电占比空间分布在技术经济性方面,研究对2025、2030和2050年不同成本情景下的互补方案平准化度电成本进行了评估。结果显示,两类互补的LCOE均随时间显著下降,但风光互补始终具有更优的经济性。风光互补在2025年的LCOE中位数约为127-155 €/MWh,到2050年可下降至43-51 €/MWh。风波互补虽然降幅更大,但绝对成本仍明显高于风光互补,但在技术进步情景下其竞争力有望明显提升,部分海域成本同样可降至50 €/MWh以下(图4)。此外,相对于“海上风电+储能”参考方案,风光互补在大部分适宜海域可显著降低平滑相关成本(约为-83%),而风波互补的成本优势主要集中在特定海域。图4 风光互补与风波互补的LCOE变化(第一排:旧技术;第二排:新技术)研究表明,总体来看,以风电为基础的互补系统是未来海上多能互补开发的关键方向。其中,风光互补总体上最具经济性,适宜在近海优先布局;风波互补则在南部深水、远海海域展现出较大发展潜力(图5)。该研究有助于推动海上可再生能源从“证明存在互补性”走向“支撑空间规划与开发决策”,也为波浪能通过多能互补路径实现更高效、更经济开发提供了新思路,并为其他海域开展类似研究提供了可迁移的方法框架。图5 最优开发策略该研究获得中国科学院战略性先导科技专项、中国南方电网有限责任公司科技项目以及中国工程科技发展战略海南研究院咨询研究项目的资助。相关成果以An integrated spatiotemporal techno-economic assessment of offshore renewable energy complementarity: A case study in China’s maritime zones为题发表于Applied Energy期刊。博士研究生杜文杰为第一作者,蔡国田研究员为通讯作者。论文链接:https://www.sciencedirect.com/science/article/pii/S0306261926001650
    2026-04-08